更多
日前,农业农村部办公厅发布了《关于开展兽用抗菌药使用减量化行动试点工作的通知》,要求,畜牧兽医局和各地畜牧兽医部门积极组织养殖场开展兽用抗菌药使用减量化行动试点工作。
为全面评价试点养殖场前期减抗效果,近期畜牧兽医局组织有关单位,按照《养殖场兽用抗菌药使用减量化效果评价方法和标准(试行)》对各地第一批试点养殖场兽用抗菌药减量成效进行了全面评价。
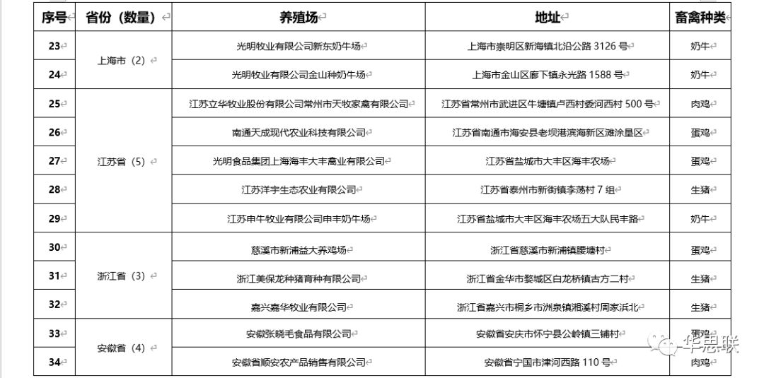
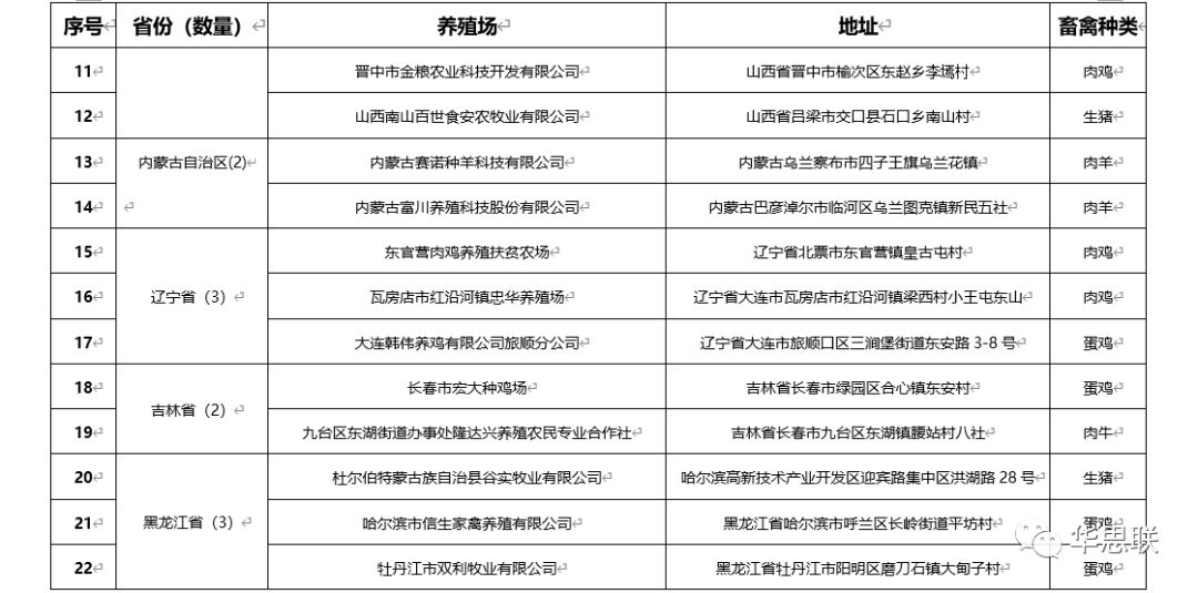
确定81家养殖场为全国首批兽用抗菌药使用减量化行动试点达标养殖场。
附: